人事招聘
一、学校简介
广东财经大学华商学院,2006年经国家教育部批准成立,是财经特色鲜明,经、管、文、工、艺、教、医等多学科协调发展的应用型高校。学校现有广州增城和肇庆四会两个校区,总占地2000多亩,在校本科生两万多人。
学校由世界著名生物化学家、中国科学院院士、香港浸会大学前校长陈新滋教授任校长,诺贝尔化学奖获得者、法国科学院院士、中国科学院外籍院士让·马里·莱恩(Jean-MarieLehn)担任我校荣誉校长。
为进一步推进“人才强校”战略,满足学校未来发展需要,现面向全国诚聘教师和管理人才,热忱欢迎各类专业人才加盟我校!
注:暑假期间正常开展招聘工作。

学校正门
二、招聘条件
1.遵纪守法、爱岗敬业,具备良好的职业道德和学术素养;
2.热爱教育事业,理论基础扎实,有一定的科研创新能力;
3.身体健康,能够完成所应聘岗位的工作任务;
4.符合所应聘岗位规定的任职资格条件。
(招聘岗位及专业附后)
三、薪酬待遇
1、教授17.4-30万/年,副教授15-20万/年,博士15-33.33万/年,讲师12.7-14万/年,硕士10-12万/年。
★列入学校“优才计划”的博士,薪酬待遇另加1000-1500元/月。
2、具有教授、副教授职称且能够完成岗位任务的,可应聘华商特聘岗位,薪酬20-30万/年,学校提供5-10万元科研启动经费。
3、具有博士学位,年龄在45周岁以下且能够完成岗位任务的,可应聘华商博士工程,薪酬可达3年100万元。
欢迎高校退休教师,有高校、企业相关工作经历的双师型人才、有继续教育工作经验、校企合作工作经验的人才、高技能人才加盟我校,特别优秀的薪酬待遇面议。
四、配套服务保障
1.签订聘用合同,购买五险一金和人身意外商业保险。
2.享有带薪寒暑假及国家规定的法定假期。
3.提供校内教师公寓租住或发放住房津贴,住房配有空调、电热水器、家具、厨房等;同时提供往返广州、增城的上下班交通车。
4.学校拥有环境优美、设施齐全的教师发展中心,为教师开展学术研讨及学术交流。
5.发放节日补贴、月度福利和生活补贴等;组织开展丰富多彩的文娱活动,免费提供休闲娱乐、健身场所。
6.符合入户条件的教职工,户口可迁入广州市或肇庆市,人事关系和档案可挂靠广州市或肇庆市。

华商教师发展中心
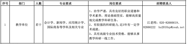
五、招聘岗位及专业
1、华商特聘岗位

2、华商博士工程

3、专任教师

4、行政教辅人员

六、应聘方式及流程
投递简历——资格初审——面试/试讲(可视频或网络)——审批及录用
★一经学校正式录用,暑假期间正常办理入职手续。

群号:816586895
●扫码加入“华商学院线上招聘沟通群”
七、联系方式
联系电话:
020-82666222 82668001 82666619
郭老师 高老师 江老师
手机号码:
郭老师:17724037898
高老师:19924290204
江老师:15915885479
联系邮箱:
hs2010zp@yeah.net(博士及高职称人才);hsrs388@126.com(专任教师及行政教辅人员);以及各教学单位招聘邮箱。
联系地址:广州市增城区荔城街华商路一号
学校网址:www.gdhsc.edu.cn/
更多最新招聘信息请关注学校官网、学校人事处官网、高校人才网、前程无忧网、硕博招聘在线等。
上一条:[教师招聘]广东财经大学华商学院2020年下半年教师招聘启事
下一条:广东财经大学华商学院“华商特聘岗位”招聘启事