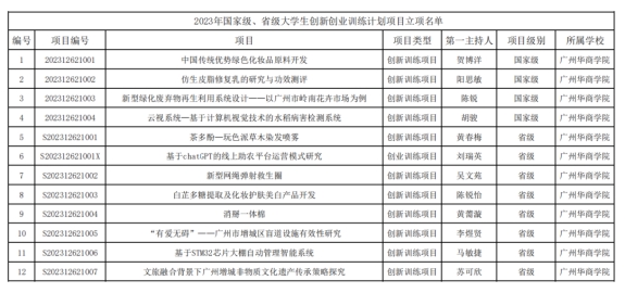
根据《教育部高等教育司关于公布2023年国家级大学生创新训练计划项目和重点支持领域项目名单的通知》(教高司函〔2023〕8号)和《广东省教育厅关于公布2023年大学生创新创业项目立项和结题验收结果的通知》(粤教高函〔2023〕30号),我校共有12个项目获得2023年国家级、省级大学生创新创业训练计划项目立项,其中国家级大学生创新创业训练计划项目4项,省级大学生创新创业训练计划项目8项。

▲立项名单
大学生创新创业训练计划项目简称“大创”项目,包括创新训练项目、创业训练项目和创业实践项目三类,分为国家级、省级和校级三个级别。“大创”项目坚持以学生为中心的理念,遵循“兴趣驱动、自主实践、重在过程”原则,旨在通过资助大学生参加项目式训练,推动高校创新创业教育教学改革,促进高校转变教育思想观念、改革人才培养模式、强化学生创新创业实践,培养大学生独立思考、善于质疑、勇于创新的探索精神和敢闯会创的意志品格,提升大学生创新创业能力,培养适应创新型国家建设需要的高水平创新创业人才。
tyc7111cc太阳成长期以来对学生创新创业训练与实践高度重视,注重大学生创新创业能力培养,为有志创业的同学提供优质资源和平台,为区域发展提供更多优秀的创新创业人才。学校将继续深化创新创业教育教学改革,不断完善大学生创新创业训练计划项目管理体制机制,多筹并举扎实培养学生创新创业素养与能力,给学生提供和营造一个良好的创新创业氛围。
(图文/创新创业学院 责任编辑/刘育静)